欢迎访问金谷下载网 专业电脑手机游戏绿色软件网站

资讯|最近更新

当前位置:首页安卓游戏休闲益智 → 家园卫士0.1折官方版 v19.0.1安卓版
 家园卫士0.1折官方版 v19.0.1安卓版

家园卫士0.1折官方版

扫描二维码到手机下载
使用二维码下载到手机
  • 分类:休闲益智
  • 大小:558.25M
  • 语言:简体中文
  • 版本:v19.0.1
  • 时间:2025-09-02 00:00:00
  • 星级:
  • 官网:暂无
  • 厂商:深圳市无极互娱网络科技有限公司
  • 平台:Android 4.0 或更高版本
  • 标签: 卫士家园福利
奇幻冒险走位射击新狂欢
游戏截图
游戏介绍

软件Tags:

家园卫士是一款冒险roguelike动作游戏,操作有趣,容易上手,玩家通过灵活的走位与技巧让角色毫发无伤,置身于精美的魔幻丛林画面之,里面拥有无数的宝藏和成群的敌人在等待着你。游戏里的地图、怪物、掉落、属性全部随机,每次都是不一样的游戏体验,还提倡的单手操作,简单却不是那么容易精通,不仅要考验你的动作,还要考验你的心够不够细致。

ps:今天小编带来的是家园卫士0.1折官方版,此版本会不定期发放充值代金券以及福利礼包,最高0.1折,无论是小氪玩家还是重氪玩家来说都是很好的福利,累计消费即可返现,最高返现高达百分之六十,感兴趣的玩家不容错过,快来下载吧。

家园卫士0.1折礼包码

vipp666

vipp888

vipp777

dalao666

dalao777

领取方式:进入游戏后选择左上角的小宝箱

然后在弹出的页面切换到礼包码输入即可。

游戏特色

【别具一格,梦幻家园】

原始森林,暴走的恐龙世界,打造属于你的专属城堡,来获取无限材料产出; 新玩法、新设计、快来创造你的世界。

【蛇皮走位 ,极限微操】

需要灵活运用走A,极限手速来打败怪物,击败最终boos能获取海量装备且每个关卡都会有特殊技能,用你的谋略来搭配最强技能更快速击杀最终boos。

【稀有道具,最强战力】

关卡中能获取大量装备,配合家园无限产出强化专属稀有装备,大大提高你的生存能力,实现一刀秒杀boos。游戏难度也会随着你的成长加大难度,至强的道路总是充满坎坷,来征服这片原始森林吧!

【霸气宠物,伴你战斗】

勇者的冒险之旅,当然少不了萌宠的神助攻!有森林王者霸王龙、会喷火的翼龙、以及可甜可萌多种宠物任你选择。来一场愉快的游戏体验吧!

家园卫士技能合成表

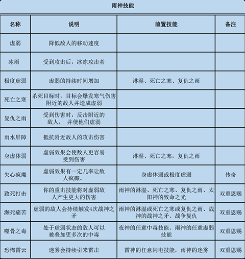
1、雨神技能

2、太阳神技能

3、夜神技能

4、守护神技能

5、风神技能

6、冥神技能

7、雷神技能

8、战神技能

家园卫士各职业效果解析

雷神

雷系核心闪电球,连射和弹怪都可以额外触发,然后是双重触发和加范围,雷链嘛,作用不是很大。

太阳神

光系技能都不错,暴击、点燃和追踪箭,都可以点,追踪箭,连射和双发能额外触发,点燃,不能叠加,但是伤害高,暴击就是加暴击率,后续有连锁技能,点全了很暴力。

夜神

毒系不怎么用,基本就点个剧毒和减伤,剧毒可以叠加,后续有个剧毒减速可以配合控制,个人不爱用,略过。

战神

这个系看个人吧,战意盎然必点,加攻击力就是加整体伤害,战矛延时触发而且不能叠加,配合后续技能,伤害很高,拿弓可以考虑,漩涡,几率触发,范围持续伤害,不过伤害较低,没什么点或者走攻速可以考虑点一下。

雨神

水系核心虚弱,后续还有虚弱增伤以及传奇技能(虚弱概率疯狂),其次点个减伤,其他技能吗,没得点就点,冰冻据说有bug,没试过。

风神

风系就是各种状态,攻速移速闪避加成还有减敌人速,传奇技能子弹时间减敌人子弹速度,穿越障碍比较坑,能穿障碍但是穿不了水,有几次就没注意在水沟边被卡死了。

守护神

木系嘛,感觉都可以点,一条命,杀人回血,挡子弹盾,减伤,可能就减陷阱伤害作用小一点。

家园卫士折扣版装备系统攻略

今天来给大家介绍一下《家园卫士》的装备系统。

装备系统是家园卫士里非常重要的一个系统,大家到达一定等级后可以通过开启锻造房来解锁装备锻造和宝石升级,通过“英雄之路”玩法则能获取装备。装备培养可以给您在战斗中不再感到乏力,快来看看装备相关攻略吧。

【装备增强】

在装备系统中,我们可以对自己的装备进行养成。升星是最常见的功能之一,通过消耗装备精华升星,来获取提升对应的属性。达到一定的星级可进行升阶,阶数根据通关的周目来定,没有用的装备分解可获得大量装备精华哦~

装备增强中还包括打孔功能,每个装备最多可开3个孔,用来镶嵌宝石,可大幅提升人物属性,助力大家顺利通关。获取的装备中有些是自带开孔的哦,欧皇们冲鸭~

【装备强化】

在装备系统中,装备强化是最常见的功能,通过消耗装备图纸和石币来提升对应的属性。其中武器、戒指、项链可以提升攻击力,衣服、头盔、裤子、护腕可以提升最大生命,而鞋子则是增加移动速度,建议大家均衡培养哈,当然操作怪可以优先提升攻击属性。

【锻造房】

功能作用:

1、日常挂机每隔一定时间会产出锻造石,锻造石是解锁升级装备锻造的重要材料

2、升级锻造房,能够缩短锻造石产出时间间隔和增加产出上限

升级兽栏只需用到日常挂机产出的木材、石料、石币

锻造

规则:

1、使用对应数量的火种可锻造对应部位的装备

2、解锁新周目可升阶锻造炉

3、根据锻造炉等阶产出对应等阶的装备

装备从高到底品质分为神话>传奇>史诗>稀有>精良,大大们可以根据自身的需求来锻造所需部位,主人所穿戴的时装会随着穿戴装备变更。锻造出的神话装备还可能带有不同的神赐效果哦~划重点:“英雄之路”玩法是获取高品质装备的重要途径哦!

游戏亮点

1、原始部落的画面风格,并且各种场景非常的精致,不同的环境风格等你来体验;

2、各种怪物敌人和危险的boss,你的动作技巧必须灵活快捷才能面对各种危险;

3、更多丰富多样的怪物种类,面对不同的敌人你需要展现不一样的技巧来应对。

展开 +

收起 -

相关文章
用户评论

同类最新合集

关于金谷下载网 | 联系方式 | 发展历程 | 版权声明 | 下载帮助(?) | 广告联系 | 网站地图 | 友情链接

Copyright 2020-2029 JGSC.CC 【金谷下载网】 版权所有 豫ICP备17041013号-5 | 豫公网安备 42033302000245号

声明: 本站所有软件和文章来自互联网 如有异议 请与本站联系 本站为非赢利性网站 不接受任何赞助和广告