欢迎访问金谷下载网 专业电脑手机游戏绿色软件网站

资讯|最近更新

当前位置:首页安卓软件生活实用 → 京东企业购专业版app v2.0.32官方版 v2.0.32
 京东企业购专业版app v2.0.32官方版

京东企业购专业版app

扫描二维码到手机下载
使用二维码下载到手机
  • 分类:生活实用
  • 大小:90.33M
  • 语言:简体中文
  • 版本:v2.0.32
  • 时间:2025-09-17 00:00:00
  • 星级:
  • 官网:暂无
  • 厂商:未知
  • 平台:Android 4.0 或更高版本
  • 标签: 专业版京东企业
中小企业值得信赖的采购服务平台
应用截图
应用介绍

软件Tags:

京东企业购专业版app是京东为企业提供的数字化采购服务及标准化采购解决方案的一站式平台,主要依托京东集团商品及供应链服务能力,通过专属商品价格、采购流程管理、统一结算开票、采购数据分析、专属采购管家等专业服务能力,打造企业会员权益,助力使企业采购线上化、数字化、智能化升级,降低成本,提升效率,成为中小企业值得信赖的“快采购、轻管理、一站式”采购服务平台。

京东企业购app包含采购管理、免息账期、极速签约、合并开票、品类折扣、续重免运费等企业会员专属权益,从而享受商品、服务、金融、增值4类12项专属权益,以“省”为利益点,帮助中小微企业会员省钱、省心、省时间。而且企业用户还可以线上导出自己的订单信息列表,查看每个月的收支情况。有需要的用户可以下载使用。

软件特色

1、采购高效管理

多角色多层级组织管理,采购流程线上审批。

2、专属商品价格

全品类一站式采购,精选商品专属价格。

3、灵活发票管理

订单组合灵活开票,统一管理合规透明。

4、专属采购管家

全流程1V1管家服务,提供专业解决方案。

京东企业购和普通购买有区别吗?

一、企业用户相对个人用户有以下优势:

1、全场自营商品增票:企业用户购买的京东自营商品均可享受开具增票的服务;

2、多单统一增票:可根据用户同日内的购买记录集中开具增值税发票;

3、企业VIP客服:可享受企业用户专属VIP热线;

4、企业专享价格:可享受针对“企业用户”企业专享价格;

5、批量生成订单:如遇批量收货地址的采购需求(如企业用户购买员工福利,可批量发送至员工的指定收货地址;企业进行市场活动,可批量发送礼品至客户处等),可享受我司批量订单的京东代下单服务;

6 、售后双向免费:可享受售后服务免运费和免费上门取件。

7、企业用户不加收续重运费。

二、两者的区别如下:

1、个人用户:也就是普通的用户。这点大家都可以服务的很好,也各有各的策略,本人也就不再愚见。

2、企业用户:①大额的采购订单;②品牌效应;③粘性高。

虽然普通用户可以带来80%的利润,但是另外20%的企业却可以带来更加良好的口碑增加品牌影响力。企业是一个团体,影响了一个企业就是影响了一批人。

3、学生用户:①未来的强有力购买者;②网购的普及率最高;③从众跟风现象强烈;④口碑效应快。

4、学生用户虽然现在不具备很强的购买力,但是未来他么一定会有的。学生中间现在几乎是人人网购了,不玩就out。

5、京东采取这种差异化的服务策略,让这一部分用户感觉到京东是在真诚的转一专业的为他们服务,为他们提供方便。如果增加了更多的差异化服务会怎样呢?比如企业采购专区、女人专区、学生专区等等,能不能更好的服务用户呢?差异化的服务会是强有力的竞争力么?

6、企业用户相比于普通会员来说,可以享受专享客服热线,如果个人用户想要享受更多的权益,可以申请成为plus会员,就可以享受更多的优惠政策啦!

其实企业用户比个人用户能够享受到更多权益,包括发票优势,价格优势以及订单批量完成等。以上就是京东企业购和普通购的区别介绍啦,希望能帮到大家。

京东企业购怎么注册

一、入驻京东企业账号要求是什么?

1、入驻京东的商家主体需要是企业。

2、成立地点在中国大陆。

3、公司的注册资金不得低于50 万,公司注册时间在1年以上(包含一年)。

4、公司具有一般纳税人资格(部分类目)。

5、有R标或者是TM标。

6、可开具13%的增值税发票。

7、可提供5证。

二、具体注册流程操作指南

1、进入app【首页】之后切换到【工作台】,点击上方的“登录/注册”。

2、页面弹出了京东企业购相关的注册协议及隐私政策,点击“同意”按钮。

3、作为老用户只要输入企业用户名/邮箱、密码进行登录操作即可。而作为新用户点击下方的“新用户注册”。

4、在输入框填写自己的手机号并进入下一步。

5、是自己的账号就选择第一个按钮,没有就选择第二个。

6、选择注册类型,输入公司名称、统一社会信用代码,选填邀请码,点击提交注册。

7、页面弹出资料补充界面,点击上传资料,将自己的营业执照图片上传上去,补充剩下的信息后再次点击提交注册按钮。等待工作人员审核通知即可。

京东企业购app常见问题

一、企业会员

1、基本说明

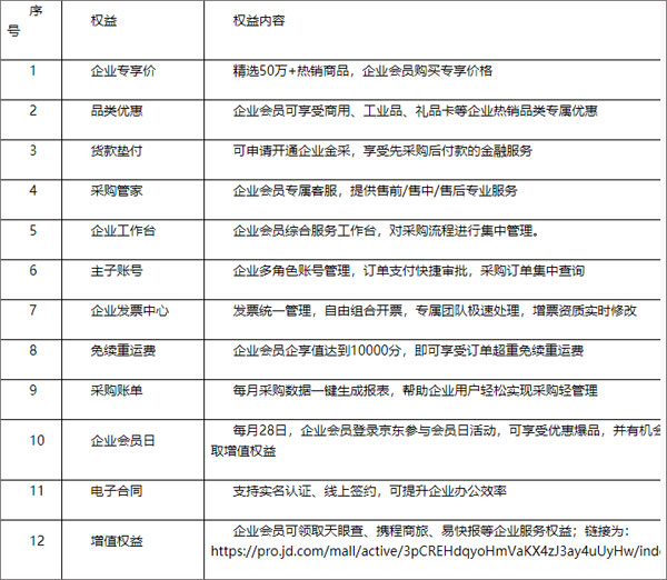
京东企业会员是为京东企业用户打造的专属数字化会员服务。免费注册即可享受京东企业购提供商品权益、服务权益、金融权益、增值权益共4类13项专属权益,帮助中小微企业会员省钱、省心、省时间。企业会员专属权益列表如下:

2、特别说明:

(1)企业会员应妥善保管本协议项下账户名及密码信息,如因为会员用户擅自将账户名及密码信息转让、授权、赠与或因保管不善等任何其它原因导致任何其它人使用的,需自行对其账户项下的一切行为独立承担责任。同时京东在该种情况下有权做出独立判断,可采取暂停或关闭企业会员参与资格等措施

(2)京东PLUS会员目前仅为面向已实名的京东个人用户提供的会员服务,企业会员账号暂不支持开通PLUS会员服务。

3、使用指南

(1)什么是企业会员?

京东企业会员是依托京东集团商品及供应链服务能力,打造的一套数字化会员身份及专属会员权益体系。企业会员可享受商品、服务、金融、增值4类12项专属权益,以“省”为利益点,帮助中小微企业会员省钱、省心、省时间

(2)企业会员与个人会员的区别?

企业会员是京东为企业用户采购打造的专属身份体系,围绕企业会员打造了一套快采购、轻管理、一站式的采购服务流程,及全流程差异化的权益及服务功能

(3)什么是企享值?

企享值是根据用户近12个月在京东商城和京东金融的账户信息、消费金额、活跃互动、企业信用及信誉等方面行为,综合算出的分值。分值每天更新,每月2日结算最近12个月分值

(4)企业会员有账期功能吗?

企业会员可享受最高50万的金融账期支持,支持周结及月结两种模式,详情查看:https://jc.jd.com/

(5)大宗采购有优惠吗?

企业会员享受采购询价单服务,大宗采购可享专人议价

(6)企业会员是否有客户经理?

企业会员有专属采购管家提供全流程服务,采购服务电话:400-026-0000

(7)企业会员有什么运费策略吗?

企业会员达到1万企享值,即可享受续重免运费,订单超重无需续重运费

(8)个人用户怎么升级企业会员?

京东企业会员可免费注册,注册即享专属权益及服务。注册链接:https://reg.jd.com/e/regPage?source=biguser&tgId=6YW17QE8W3o

二、京东企业购app主子账号功能说明

1、权益介绍

主子账号功能重点解决企业用户采购审批及订单管理痛点,提升企业用户在京东的采购管理能力。

2、使用指南

(1)主子账号申请开通有什么条件?

为保障企业的合法权益,开通子账号管理功能前,主账号需进行企业实名认证;实名认证后可使用主子账号功能。

(2)已实名的主账号如何申请注册子账号?

目前开通子账号有两种方法,一、邀请现有公司名称下的企业账户成为子账号;二、邀请新的账号注册子账号。

(3)子账号是否也需要进行实名,实名信息必须和主账号一致?

子账号的增票资质也必须和主账号一致。

(4)主账号和子账号的关系是什么?

主账号可以针对子账号的下单行为进行审批,可查看每个子账号的采购记录。

(5)主账号如何审批子账号订单?

主账号可根据子账号采购金额进行审批便于管控。

(6)是否能查看具体采购订单里面的商品,对具体订单再付款钱进行审批?

一期暂不支持主账号对子账号订单付款,只支持审批和查看。

(7)主账号可以代子账号付款吗?

目前暂不支持主账号代子账号付款。

(8)子账号支持解绑吗?

暂时不支持解绑子账号。

(9)最多可注册多少个子账号?

一个主账号最多可以注册19个子账号。

(10)主子账号公司名称可以不一致吗?

不可以。

(11)主子账号功能开通后能否关闭功能?

暂不支持关闭此功能。

三、电子合同

1、权益介绍

电子合同主要是为是为企业会员提供采购签署合同的能力,企业会员可通过我的工作台-电子合同功能完成一建签署。

2、使用指南

(1)如何开通电子合同功能?

完成企业实名认证后即可开通该功能。

(2)签署合同需要提供什么信息?

需要提供签署人的姓名、身份证号、手机号。

(3)电子合同可以进行下载吗?

可以进行预览并下载。

(4)电子合同具有法律效应吗?

电子合同与普通的纸质合同一样都具有相同的法律效应。

四、免息账期

1、权益介绍

企业会员可开通企业金采享受先采购后付款的金融服务,企业金采是京东金融为优质企业客户提供一款信用支付产品,主要为客户提供账期服务。该额度类似于信用卡,有周结月结两种模式,周结最高免息期21天,月结收取0.6%的手续费。

2、使用指南

(1)如何申请?

您用企业账号登陆app,点击会员权益的企业金采进行申请,点击立即激活进行申请即可。需您提供营业执照、对公银行开户行信息、法人身份证、法人银行卡号、和法人手机号,客户提交全部材料后,会实时返回审核结果,客户可登陆金采主页查看审批结果。

(2)申请条件有哪些?

企业用户申请开通企业金采需具备以下条件:1、公司工商注册时间满1年;2、企业综合评分达标;3、法人必须为中国大陆公民。

(3)使用金采可以采购哪些产品?

E卡、团购、数字音乐、拍卖、电子书、影视、音乐、有声读物、整车、化学制剂药、养生保健、全球购、卖家服务。除以上品类以外的其他实物及虚拟商品都可以使用。

(4)如何提额?

企业金采额度会根据每个客户的资质及采购情况等因素综合评估。如果初始额度有限,我们为您提供了提额通道。如您申请50万以下提额额度,可线上申请提额,按要求上传新版企业营业执照、征信报告、银行流水等材料。

(5)企业金采账期模式?

企业金采分周结和月结两种模式。

京东企业购app亮点

1、品类齐全,轻松购物。

2、多仓直发,极速配送。

3、天天低价,畅选无忧。

4、正品行货,精选服务。

更新日志

v2.0.32版本

为了提升企业用户的服务和体验,我们优化了应用的性能,马上下载新版企业购APP,享受如丝般顺滑的采购体验!

展开 +

收起 -

相关文章
用户评论

同类最新合集

关于金谷下载网 | 联系方式 | 发展历程 | 版权声明 | 下载帮助(?) | 广告联系 | 网站地图 | 友情链接

Copyright 2020-2029 JGSC.CC 【金谷下载网】 版权所有 豫ICP备17041013号-5 | 豫公网安备 42033302000245号

声明: 本站所有软件和文章来自互联网 如有异议 请与本站联系 本站为非赢利性网站 不接受任何赞助和广告